The Nordman Lab

at Southern Illinois University School of Medicine

Brain circuits that drive social novelty seeking


Social behavior depends not only on recognizing others, but on deciding how differently to engage with familiar versus unfamiliar individuals. Across species, animals show a strong preference for interacting with new social partners, yet the brain mechanisms that translate familiarity into behavior have remained unclear. 
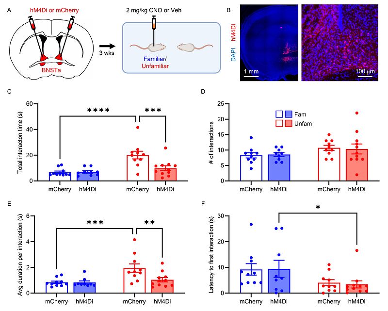
In this project, we identify the anterior bed nucleus of the stria terminalis (BNSTa) as a critical brain region that promotes novelty-driven social interaction. Using a combination of behavioral assays, neural activity mapping, fiber photometry, and causal circuit manipulations, we show that BNSTa neurons are broadly engaged during social interaction—but are specifically required for increased engagement with unfamiliar conspecifics.
Silencing BNSTa activity selectively reduces interaction with strangers while leaving interactions with familiar partners, objects, and general movement intact. Neural recordings reveal that this effect is driven by inhibitory BNSTa neurons, including a dopamine-sensitive subpopulation that is preferentially recruited during encounters with unfamiliar individuals. 
These findings position the BNSTa as a key node that links social familiarity to motivated behavior, helping the brain assign value to novel social experiences. Because disruptions in social novelty processing are central to conditions such as autism spectrum disorder, schizophrenia, and social anxiety, this work provides new insight into how dysfunction in this circuit may contribute to psychiatric social deficits. 

Publications


The anterior BNST is required for novelty-driven social interaction


Jessica T. Jacobs, Mikaela L. Aholt, Taylor Lineberry, Magdalene P. Adjei, Elana Qasem, Sophia Aaflaq, Sandria W. Athul, Buffy S. Ellsworth, Jacob C. Nordman

The Journal of Neuroscience, 2026, pp. e1743252026